跳至內容區
士箱學苑
Shih-Siang Academy
選單
關於士箱學苑 (士箱安親班.補習班.幼兒美語班)
公佈欄
學苑餐點介紹
士箱安親班 113年度 招生中
兒童美語卓越班_113年度 招生中
幼兒美語班美語 招生中
士箱學苑「兒童足球運動營」春季班第二梯次開班 招生簡章
士箱安親班
111到113學年度 – 寒假營隊 活動剪影
110學年度 – 寒假營隊 活動剪影
營隊課程表 與 活動剪影
孩子們的傑出表現
一、三年級課後照顧班
回顧108年暑期正音班活動彙整
暑期課程剪影
暑期校外教學
寒假課程剪影
寒假生態探索營 109.2.4(二)
士箱文理技藝短期補習班
Sunny 幼兒美語班 / 生活素養班
幼兒美語班美語理念
兒童美語卓越班
成人歌唱學日語班
士箱學苑「兒童足球運動營」春季班第二梯次開班 招生簡章
《師資與教學簡介》
士箱幼兒園
聯絡我們
《師資與教學簡介》
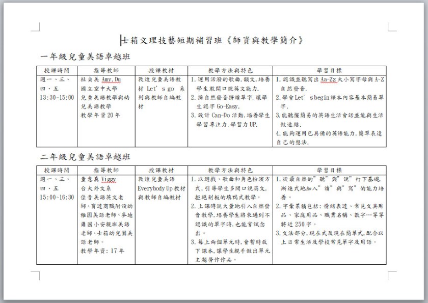
士箱文理技藝短期補習班《師資與教學簡介》
分享此文:
分享到 X(在新視窗中開啟)
X
分享到 Facebook(在新視窗中開啟)
Facebook
喜歡
正在載入...
隱私權與 Cookie:此網站可使用 Cookie。繼續使用此網站即表示你同意使用 Cookie。
若要瞭解更多資訊,包括如何控制 Cookie,請參閱此處:
Cookie 政策
士箱學苑
註冊
登入
複製短網址
回報此內容
管理訂閱
載入迴響中...
發表迴響…
電子郵件 (必要)
名稱 (必要)
網站
%d
使用 WordPress.com 設計專業網站
立即開始使用